PKI Device Security Life Cycle
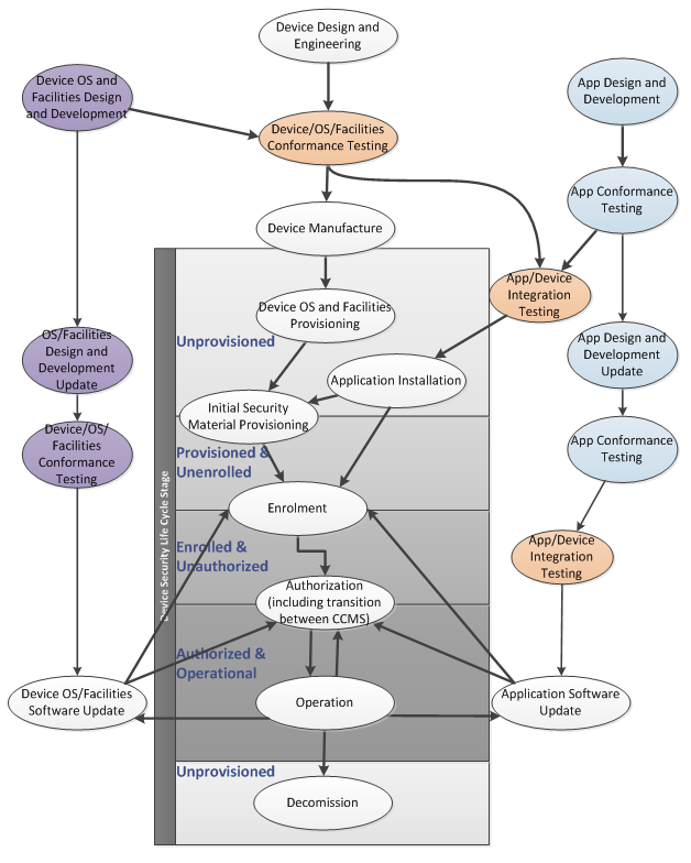
Operationally, an end entity may be in one of five security states:

Unprovisioned: The device does not have any of the crypto material or certificates necessary to interact with any parts of the CCMS other than the Provisioning components. Since the end entity is not part of the C-ITS at this stage, it cannot interact in trustworthy fashion with other end entities.
Provisioned and Unenrolled: The device has the crypto material and root certificates necessary to communicate with Enrollment components. At this stage the end entity is still not part of the C-ITS and cannot in trustworthy fashion interact with other end entities.
Enrolled and Unauthorized: The device has all the material it needs to communicate with Authorization components. It still cannot interact with other end entities in trustworthy fashion.
Operational: The device has all the material it needs to communicate with the Misbehavior components, Revocation components, and other operational end entities.
End-of-Life: The device is unable to communicate with any component of the CCMS or other end entities.

Security is about more than credentials however. Devices can be compromised in many ways, and the impacts of those compromises can vary from the annoying to the catastrophic. Various security standardization efforts provide guidelines for managing these concerns. FIPS-199 provides a guiding structure, while NIST 800-53 and ISO/IEC 27001 provide controls and requirements realizing various security levels. Many of these controls apply to points in the device life cycle unrelated to operations, for instance during design, or testing or manufacture. Consequently, we need a more sophisticated view of the device life cycle, one that incorporates the device's life from conception to retirement.
The figure to the right describes this more comprehensive view of the life cycle. Requirements associated with device classes apply to many different points in the device's lifetime; exactly how these other processes impact devices over the long term is the subject of ongoing work.